ASM330LHHTR是一款內置系統,具有3D數字加速度計和3D數字陀螺儀,溫度范圍可擴展至+105°C,旨在解決汽車非安全應用。
ST的MEMS傳感器模塊系列利用了已經用于生產微機械加速度計和陀螺儀的穩健成熟的制造工藝,為汽車和消費市場提供服務。ASM330LHHTR符合AEC-Q100標準,通過專用MEMS生產流程實現工業化,以滿足汽車可靠性標準。所有零件都經過了全面的溫度測試,以確保達到最高的質量水平。

傳感元件是使用ST專有的微機械加工工藝制造的,而IC接口是使用CMOS技術開發的,該技術允許設計專用電路,該電路經過修整以更好地匹配傳感元件的特性。
ASM330LHHTR的滿刻度加速度范圍為±2/±4/±8/±16 g,角速率范圍±125/±250/±500/±1000/±2000/±4000 dps,使其能夠在廣泛的汽車應用中使用。
ASM330LHHTR的所有設計方面都經過了優化,以實現卓越的輸出穩定性、極低的噪聲和完全的數據同步,從而有利于航位推算和傳感器融合等傳感器輔助應用。
ASM330LHHTR采用14引腳塑料接地柵格陣列(LGA)封裝。
特征
AEC-Q100合格
擴展溫度范圍從-40°C到+105°C
嵌入式補償,可實現超溫高穩定性
加速度計用戶可選擇滿量程,最大可達±16 g
陀螺儀范圍從±125 dps擴展到±4000 dps
SPI&I2C主機串行接口
六通道同步輸出,提高航位推算算法的精度
智能可編程中斷
嵌入式3千字節FIFO可用于低負載主機處理器
符合ECOPACK、RoHS和“綠色”標準
應用
拖拉機
保險黑匣子
緊急呼叫
自動收費系統
車隊管理及車輛共享車載單元
LED照明系統
車門控制模塊
車載信息娛樂系統(IVI)
信息娛樂模塊
引腳封裝

功能框圖

陀螺儀濾波器框圖


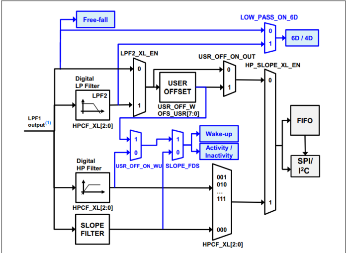
加速度計復合濾波器框圖
詢價列表 ( 件產品)
哦! 它是空的。