NCA9306-DVSR器件是一款采用使能(EN)輸入的雙路雙向I2C和SMBus電壓電平轉換器,可以在1.2V到5V之間實現雙向電壓轉換而無須使用方向引腳。此開關具有低導通狀態電阻(RON),可以在最短傳播延遲情況下建立連接。當EN為高電平時,轉換器開關打開,并且SCL1和SDA1 I/O被分別連接至SCL2和SDA2 I/O,從而實現端口間的雙向數據流。當EN為低電平時,轉換器開關關閉,在端口之間存在一個高阻抗狀態。除了電壓轉換,NCA9306-DVSR器件還可用于將400kHz總線與100kHz總線隔離開,方法是在快速模式通信過程中控制EN引腳以斷開較慢總線的連接。
產品特性
?適用于I2C應用中的SDA和SCL線路的2位雙向轉換器
?與I2C和系統管理總線(SMBus)兼容
?可以實現以下電壓之間的電平轉換
1.2V VREF1和1.8V, 2.5V, 3.3V或5V VREF2
1.8V VREF1和2.5V, 3.3V或5V VREF2
2.5V VREF1和3.3V或5V VREF2
3.3V VREF1和5V VREF2
?在無方向引腳的情況下提供雙向電壓轉換
?漏極開路I2C I/O端口(SCL1, SDA1, SCL2和SDA2)
?閂鎖性能超過100mA,符合JESD78 II類規范
?ESD保護性能超出JESD22標準
o2000V人體充放電模型(A114-A)
o1000V充電器件模型(C101)
?工作溫度:-40℃~105℃
?符合RoHS的封裝:VSSOP-8, TSSOP-8
應用場景
?I2C, SMBus, PMBus, MDIO, UART, 低速SDIO, GPIO和其他雙向信號接口
?服務器
?路由器(電信交換設備)
?個人計算機
?工業自動化
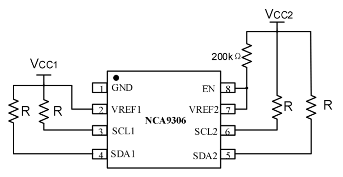
引腳

交換機配置

翻譯配置

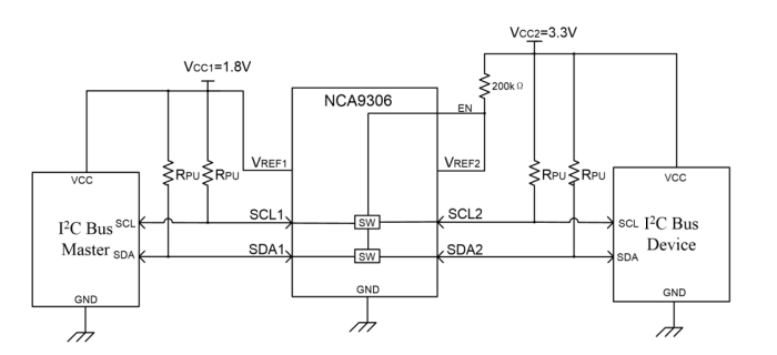
典型電路(開關始終啟用)

NCA9306布局示例

詢價列表 ( 件產品)
哦! 它是空的。