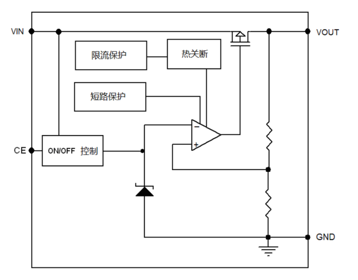
ME6119C36M5G是一款高精度、低噪聲、低壓差、保護 功能齊全的的 LDO 線性穩壓器,輸入電壓最高可達到 18V,輸出電壓精度在±2%。芯片內置限流保護電路、 短路保護電路和熱關斷電路,能有效防止發熱或大電 流負載情況下對芯片造成的損傷。ON/OF 電路的使能 腳能夠關斷輸出電壓,從而大大降低系統功耗。
特點
最大輸出電流:400mA
低壓差:104mV@ IOUT =100mA
工作電壓范圍:2.5-18V
輸出電壓精度:± 2%
低靜態功耗:60uA(典型值)
電源調整率:30mV(典型值)
溫度穩定性:≤0.5%
熱關斷保護: 164℃
應用場合
消費類和工業設備供電
開關電源的后級穩壓
驅動控制器
典型應用圖

引腳和引腳功能


典型應用電路圖

功能框圖

詢價列表 ( 件產品)
哦! 它是空的。