STM32F405RGT6基于高性能Arm?Cortex?-M4 32位RISC內核,工作頻率高達168 MHz。Cortex-M4核心采用浮點單元(FPU)單精度,支持所有Arm單精度數據處理指令和數據類型。它還實現了一套完整的DSP指令和一個增強應用程序安全性的內存保護單元(MPU)。
STM32F405RGT6包含高速嵌入式存儲器(高達1M字節的閃存,高達192K字節的SRAM)、高達4K字節的備份SRAM,以及連接到兩條APB總線、三條AHB總線和一個32位多AHB總線矩陣的一系列增強型I/O和外圍設備。

所有設備都提供三個12位ADC、兩個DAC、一個低功耗RTC、十二個通用16位定時器,包括兩個用于電機控制的PWM定時器和兩個通用32位定時器。真實隨機數生成器(RNG)。它們還具有標準和高級通信接口。
STM32F405RGT6_(ST意法半導體)STM32F405RGT6中文資料_價格_采購_封裝_PDF數據手冊-永芯易科技
特性
核心:Arm?32位Cortex?-M4 CPU,帶FPU,自適應實時加速器(ART加速器),允許從閃存執行0等待狀態,頻率高達168 MHz,內存保護單元,210 DMIPS/1.25 DMIPS/MHz(Dhrystone 2.1)和DSP指令
內存
高達1M字節的閃存
高達192+4千字節的SRAM,包括64千字節的CCM(核心耦合存儲器)數據RAM
512字節OTP內存
靈活的靜態存儲器控制器,支持Compact Flash、SRAM、PSRAM、NOR和NAND存儲器
LCD并行接口,8080/6800模式
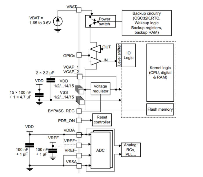
時鐘、重置和供應管理
1.8 V至3.6 V應用電源和I/O
POR、PDR、PVD和BOR
4至26 MHz晶體振蕩器
內部16 MHz工廠微調RC(1%精度)
帶校準的RTC 32 kHz振蕩器
帶校準的內部32 kHz RC
低功率運行
睡眠、停止和待機模式
用于RTC的VBAT電源,20×32位備份寄存器+可選的4 KB備份SRAM
3×12位,2.4 MSPS A/D轉換器:最多24個通道,三重交錯模式下7.2 MSPS
2×12位D/A轉換器
通用DMA:具有FIFO和突發支持的16流DMA控制器
最多17個定時器:最多12個16位和兩個32位定時器,最高168 MHz,每個定時器最多4個IC/OC/PWM或脈沖計數器和正交(增量)編碼器輸入
調試模式
串行線調試(SWD)和JTAG接口
Cortex-M4嵌入式跟蹤宏單元?
最多140個具有中斷功能的I/O端口
高達136個快速I/O,最高可達84 MHz
多達138個5 V容錯I/O
多達15個通信接口
多達3×I2C接口(SMBus/PMBus)
最多4個USART/2個UART(10.5 Mbit/s,ISO 7816接口,LIN,IrDA,調制解調器控制)
最多3個SPI(42 Mbits/s),2個具有多路復用全雙工I2S,通過內部音頻PLL或外部時鐘實現音頻類精度
2×CAN接口(2.0B有源)
SDIO接口
高級連接
帶片上PHY的USB 2.0全速設備/主機/OTG控制器
USB 2.0高速/全速設備/主機/OTG控制器,帶專用DMA、片上全速PHY和ULPI
10/100以太網MAC和專用DMA:支持IEEE 1588v2硬件、MII/RMII
8至14位并行攝像頭接口,最高可達54兆字節/秒
真隨機數生成器
CRC計算單元
96位唯一ID
RTC:亞秒精度,硬件日歷
應用
工業
LED照明系統
引腳

電路原理圖

方框圖

供電方案圖

詢價列表 ( 件產品)
哦! 它是空的。