OPAx277 系列精密運算放大器取代了業界通用的 OP-177。OPA2277UA器件提供得到改善的噪聲性能、更 寬的輸出電壓擺幅,并且速度是原來的兩倍,靜態電流 只有原來的一半。特性包括超低失調電壓和溫漂、低偏 置電流、高共模抑制及高電源抑制。

OPA2277UA可在 ±2V 至 ±18V 電源電壓下實現出色性 能。大多數運算放大器規定僅由一種電源電壓供電,而 OPAx277 系列有所不同,其電源電壓取決于實際應 用;僅有的限制條件適用于 ±5V (10V) 至 ±15V (30V) 電源電壓范圍。在放大器的擺幅接近額定限值時,仍可 保持高性能 。 由于初始失調電壓非常低 ( 最高 ±20μV),因此通常無需用戶調整。不過,單通道版 本 (OPA277) 針對特殊應用提供了外部修整引腳。
OPA2277UA易于使用,而且不存在其他某些運算放大器 中出現的相位反轉和過載問題。這些器件不但單位增益 穩定,而且可在各種負載條件下提供優異的動態特性。 雙通道和四通道版本有完全獨立的電路,即使在過驅或 過載時,也可盡可能減少串擾并消除相互干擾。
特性
? 超低失調電壓:10μV
? 超低溫漂:±0.1μV/°C
? 高開環增益:134dB
? 高共模抑制:140dB
? 高電源抑制:130dB
? 低偏置電流:1nA(最大值)
? 寬電源電壓范圍:±2V 至 ±18V
? 低靜態電流:800μA/放大器
? 單通道、雙通道和四通道版本
? OP-07、OP-77 和 OP-177 的升級換代設計
應用
模擬輸入模塊
稱重計
溫度變送器
壓力變送器
數據采集 (DAQ)
實驗室和現場儀表
電池測試
引腳和引腳功能


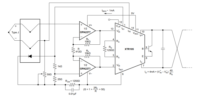
應用圖:具有二極管冷端補償的熱電偶低失調電壓、低溫漂環路測量

詢價列表 ( 件產品)
哦! 它是空的。