德州儀器公司生產的LMX2531LQ1742/NOPB是一款低功耗、 高性能的頻率合成器系統,它包括一個完全 集成的Delta-sigma鎖相環和帶有完全集成的TACK電路的壓控振蕩器。第三和第四極也是一體化和可調的。 鎖相環和壓控振蕩器集成了超低噪聲和高精度LDO,可產生更高的電源噪聲抗擾度和更一致的性能。
當與高質量參考振蕩器結合使用時,LMX2531LQ1742/NOPB器件可為無線通信設備中的上、 下轉換產生非常穩定、 低噪聲的本機振蕩器信號。該器件是一款采用先進BiCMOS工藝制造的單 片集成電路。此產品的幾個不同版本適用于不同的頻段。

特性
●頻率: 553兆赫至3132兆赫
●分數N Delta-Sigma調制器階數
●可編程至四階
●通過超時減少快速鎖定/循環滑移
●部分集成、可調環路濾波器
●極低的相位噪聲和雜散
●低相位噪聲
●2.8伏至3.2伏工作電壓
●低工作電流
●低功耗--低電流
●1.8V微線支持
●36針6 mmx6 mmx0.8 mm WQFN封裝
應用
蜂窩基站
無線局域網
汽車
有線電視設備
儀器和測試設備
RFID讀卡器
數據轉換器時鐘
寬帶無線接入
衛星通信
無線電臺
引腳

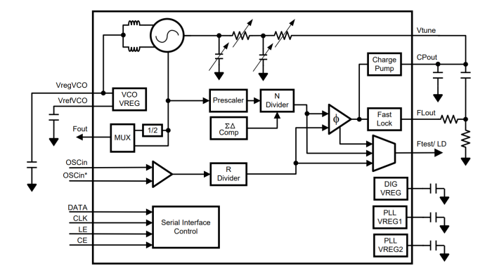
簡化原理圖

詢價列表 ( 件產品)
哦! 它是空的。