Infineon(英飛凌)生產的型號IR21834STRPBF屬于柵極驅動IC,是高電壓、高速功率MOSFET和IGBT驅動器,具有獨立的高側和低側參考輸出通道。專有的HVIC和閂鎖免疫CMOS技術使堅固的整體結構,邏輯輸入兼容標準CMOS或LSTTL輸出,低至3.3V邏輯。輸出驅動器具有高脈沖電流緩沖級,設計用于最小的驅動器交叉傳導。浮動通道可用于驅動高側配置的n通道功率MOSFET或IGBT,其工作電壓可達600V。

英飛凌IR21834STRPBF的功能特點
高性能:IR21834STRPBF采用英飛凌先進的集成電路技術,具有卓 越的性能表現。它能夠提供快速的開關速度和穩定的工作性能,適用于高效能的應用場景。
雙通道設計:IR21834STRPBF具有雙通道設計,每個通道都能獨立地驅動高側和低側MOSFET開關。這種設計在高壓、高電流應用中非常有用,能夠提供更快的開關速度和更好的功率轉換效率。
高電壓驅動能力:IR21834STRPBF的驅動電源單元設計得非常成熟,能夠提供高達600V的高電壓驅動能力。這使得IR21834STRPBF非常適合工業領域、電力領域和高壓應用中的控制和驅動任務。
豐富的保護功能:IR21834STRPBF內置了過流保護、過溫保護和短路保護等多種保護功能,能夠有效地保護整個系統免受潛在風險和故障。
寬工作溫度范圍:該器件的工作溫度范圍廣泛,通常可以在-40°C至150°C之間正常工作,這使得它能夠適應各種惡劣環境。
英飛凌IR21834STRPBF的中文參數
品牌:Infineon(英飛凌)
產品分類:柵極驅動IC
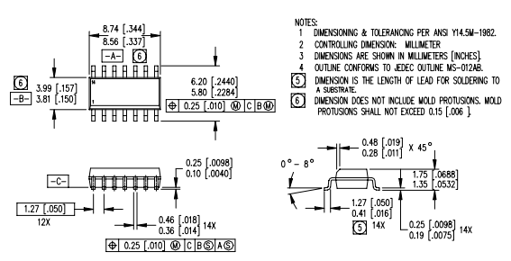
封裝:14-SOIC
包裝:圓盤
電壓-供電:10V~20V
工作溫度:-40°C~150°C(TJ)
安裝類型:表面貼裝型
基本產品編號:IR21834
HTSUS:8542.39.0001
驅動配置:半橋
通道類型:獨立式
驅動器數:2
柵極類型:IGBT,N溝道MOSFET
邏輯電壓-VIL,VIH:0.8V,2.7V
電流-峰值輸出(灌入,拉出):1.9A,2.3A
輸入類型:反相,非反相
上升/下降時間(典型值):40ns,20ns
高壓側電壓-最 大值(自舉):600V
產品應用:汽車級
英飛凌IR21834STRPBF的應用領域
IR21834STRPBF是一款高速半橋驅動器,其主要應用領域如下:
電動汽車和混合動力汽車:IR21834STRPBF可用于驅動電動汽車和混合動力汽車中的電動機,實現高效能的電動驅動系統。
工業自動化和機器人:IR21834STRPBF可用于控制和驅動工業自動化設備和機器人中的電機,實現精準的位置和速度控制。
太陽能和風能轉換系統:IR21834STRPBF可用于驅動太陽能和風能轉換系統中的馬達,實現可再生能源的有效利用。
工業電機控制:IR21834STRPBF可用于控制和驅動各種工業電機,如風機、水泵、壓縮機等,實現高效的電機控制。
醫療設備和儀器:IR21834STRPBF可用于驅動醫療設備和儀器中的馬達,如高速離心機、輸液泵等。
電源系統和UPS:IR21834STRPBF可用于高效驅動電源系統和不間斷電源(UPS)中的高壓馬達,提供穩定可靠的電力輸出。


英飛凌IR21834STRPBF的引腳封裝圖

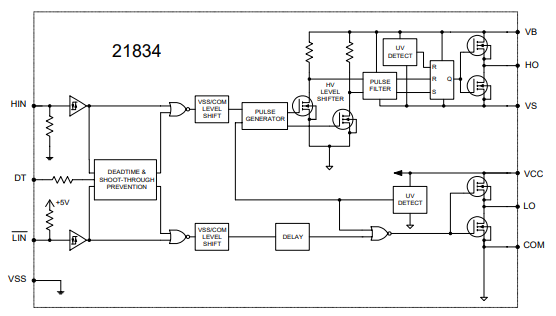
英飛凌IR21834STRPBF的原理圖
詢價列表 ( 件產品)
哦! 它是空的。