Infineon(英飛凌)的型號IR2183SPBF屬于柵極驅動IC,是高電壓,高速功率MOSFET和IGBT驅動器,具有獨立的高側和低側參考輸出通道。專有的HVIC和閂鎖免疫CMOS技術使堅固的整體結構。邏輯輸入兼容標準CMOS或LSTTL輸出,低至3.3V邏輯。輸出驅動器具有高脈沖電流緩沖級,設計用于最小的驅動器交叉傳導。浮動通道可用于驅動高側配置的n通道功率MOSFET或IGBT,其工作電壓可達600V。

英飛凌IR2183SPBF的功能特點
1、高集成度:IR2183SPBF集成了兩個獨立的高/低側驅動器,可同時控制上下兩個MOSFET,適用于控制半橋或全橋拓撲。
2、強大的驅動能力:IR2183SPBF采用專利的高/低側驅動技術,能夠提供高峰值和持續電流驅動能力,有效地控制和驅動功率MOSFET。
3、優秀的電路保護功能:IR2183SPBF具備過流保護、過壓保護和短路保護等電路保護功能,保護電路免受故障和意外情況的損害。
4、高速響應和準確的時間控制:IR2183SPBF具有快速的開關速度和精確的時間控制能力,可實現高效的功率轉換,并減少能量損耗。
5、低功耗設計:IR2183SPBF采用低功耗設計,能夠有效降低功耗,提高系統的能效性能。
英飛凌IR2183SPBF的中文參數
品牌:Infineon(英飛凌)
產品分類:柵極驅動IC
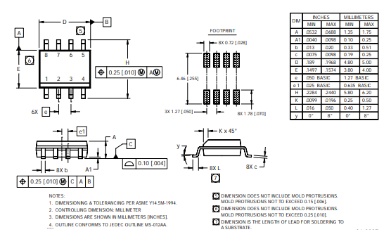
封裝:8-SOIC
包裝:管
電壓-供電:10V~20V
工作溫度:-40°C~150°C(TJ)
安裝類型:表面貼裝型
基本產品編號:IR2183
HTSUS:8542.39.0001
驅動配置:半橋
通道類型:獨立式
驅動器數:2
柵極類型:IGBT,N溝道MOSFET
邏輯電壓-VIL,VIH:0.8V,2.7V
電流-峰值輸出(灌入,拉出):1.9A,2.3A
輸入類型:反相,非反相
上升/下降時間(典型值):40ns,20ns
高壓側電壓-最 大值(自舉):600V
產品應用:汽車級
英飛凌IR2183SPBF的應用領域
IIR2183SPBF是一款高性能IGBT驅動器,其主要應用領域如下:
電源管理:該驅動器適用于電源管理系統中的IGBT開關,例如開關電源、逆變器、電機驅動器等,以保證高效的能量轉換和穩定的電源輸出。
汽車電子:IR2183SPBF可應用于汽車電子系統中的IGBT驅動,例如電動車逆變器、電動汽車充電樁、電機控制等。
醫療設備:該驅動器適用于醫療設備中的IGBT開關,例如醫療成像設備、激光器、醫療器械控制等。
工業自動化:IR2183SPBF可廣泛用于控制和驅動工業自動化系統中的IGBT開關,例如變頻器、伺服驅動器、電機控制等。
可再生能源:IR2183SPBF可以用于驅動太陽能逆變器、風能逆變器等可再生能源系統中的IGBT開關,實現能量的轉換和控制。
英飛凌IR2183SPBF的引腳封裝圖


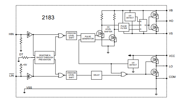
英飛凌IR2183SPBF的功能方框圖

詢價列表 ( 件產品)
哦! 它是空的。