傳統的光譜儀具有體積龐大、集成度低、邊緣計算智能性差等缺點,從而限制了近紅外光譜技術的應用。與尺寸的縮小相比,人工智能(AI)分析模型在光譜設備中的片上集成對非專業用戶來說更為重要。另外,InGaAs光電探測器在近室溫下從可見光到短波紅外波段具備優異的探測性能,在近紅外光譜中發揮著重要作用。
近日,同濟大學精密光學工程技術研究所和中國科學院上海技術物理研究所的聯合科研團隊在Advanced Photonics Research期刊上發表了以“Near-Infrared InGaAs Intelligent Spectral Sensor by 3D Heterogeneous Hybrid Integration”為主題的論文。該論文的共同第一作者為同濟大學王緒泉和董思禹,通訊作者為上海技物所黃松壘副研究員、同濟大學董思禹和程鑫彬教授。
該研究論文報道了利用邊緣AI分析模塊與InGaAs光譜傳感器的單片集成,實現了一種近紅外智能光譜傳感器。研究人員基于先進的三維異質混合集成技術,開發了一種片上InGaAs智能光譜傳感器,該傳感器由用于波長選擇的線性可變濾光片(LVF)、作為探測器的線性焦平面陣列(FPA)以及用于神經網絡推理的芯片處理器共同組成。這種邊緣AI光譜傳感器打破了傳統器件對外部算法的依賴,為近紅外光譜技術向小型化、集成化、智能化方向發展鋪平了道路,也為與消費電子設備和物聯網(IoT)的結合帶來了更多機遇。
InGaAs智能光譜傳感器的原理
這項研究提出的InGaAs智能光譜傳感器由三部分組成,即可調諧波長的LVF、獲取相應光譜信號的InGaAs FPA以及嵌入式分析模型的AI芯片。圖1a展示了該光譜傳感器的結構和工作原理。其中LVF是采用高能物理氣相沉積工藝沉積的薄膜濾光片,其中心波長在900 nm ~ 1700 nm之間隨位置線性變化。

圖1 InGaAs智能光譜傳感器原理圖以及基于AI識別模型的片上集成流程圖
由于LVF和光敏元件采用非硅材料制備,因此設計了用于將各種材料、工藝和功能元件垂直堆疊連接起來的異質混合集成的三維結構。這種三維結構將使摩爾定律擴展到更高的密度、更高的功能、更高的性能,以及更多樣化的材料和器件,并且以更低的成本實現集成。此外,這種結構也為研究人員在讀出集成電路(ROIC)與AI芯片中不同的CMOS制造工藝提供了靈活的選擇。
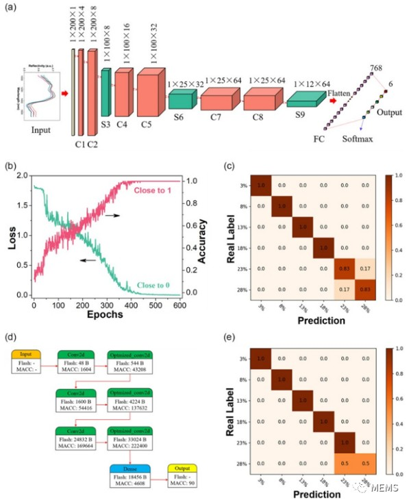
基于近紅外光譜的AI分析模型的片上集成是智能光譜傳感器發展的關鍵環節,具體流程如圖1b所示。
InGaAs智能光譜傳感器的性能
光譜性能
在實際應用之前,研究人員首先分析了該光譜傳感器的實際光譜性能,相關結果如圖2所示。圖2a和圖2b展示了900 nm ~ 1700 nm范圍中部分像素對單色光的歸一化光譜響應,具有典型的洛倫茲-高斯分布(Lorentz–Gauss distribution)帶通特征,且截止值小于OD2。圖2d展示了所有可用像素的半峰全寬(FWHM)。該光譜傳感器的基本性能可以與商用InGaAs便攜式光譜儀相媲美。

圖2 InGaAs智能光譜傳感器的光譜性能
綠茶摻糖的光譜檢測
隨后,研究人員利用該光譜傳感器和片上識別模型,對不同比例的糖和茶的混合物進行了分類。圖2f顯示了在訓練集和驗證集中具有不同蔗糖含量的120個樣本的原始光譜。這些樣本的光譜曲線顯示了綠茶的典型植物特征光譜,這與該研究早期工作以及其他研究中商用儀器所測量的光譜一致。
建模結果與邊緣識別
在這項研究中,研究人員還想要證明部署于邊緣(集成在傳感器中)的深度學習光譜分析模型可以達到與部署于計算機的傳統算法相同的效果。首先,建立基于卷積神經網絡(CNN)的綠茶摻糖識別模型,并在計算機上進行了驗證。隨后,將驗證后的模型進一步部署到集成于InGaAs光譜傳感器的芯片處理器上,用于綠茶摻糖的邊緣識別。相關結果如圖3所示。

圖3 建模和邊緣識別結果
綜上所述,研究人員將具有AI分析模型的ARM Cortex-M7芯片嵌入到基于LVF和線性FPA的光譜傳感器中,開發了一種InGaAs智能光譜傳感器。基于異質混合集成的三維結構在900 nm ~ 1700 nm范圍內單次快照即可獲得超過200個光譜分辨率為中心波長的1.25%的光譜通道,并可選擇輸出原始光譜或即時識別結果。作為邊緣AI應用的證明,該光譜傳感器對綠茶摻糖進行了實驗檢測,實時識別準確率大于90%。該智能光譜傳感器打破了對近紅外光譜外部算法的依賴,可以為原位分析和現場測量提供即時和參考性結果。此外,該光譜傳感器可以通過集成片上準直光學器件以及采用陶瓷或塑料封裝進一步縮小尺寸。該智能光譜傳感器有望在科研和工業領域為近紅外光譜帶來更多的機會,例如消費電子設備和物聯網等應用領域。
這項研究獲得了國家自然科學基金(61925504、61621001、62105243、62192770、62192772、62205248、6201101335、62020106009、62111530053)、上海市科學技術委員會(17JC1400800、20JC1414600、21JC1406100)、上海市浦江人才計劃(20PJ1414200)、上海市“曙光計劃”項目(17SG22)、上海市科技重大專項(2021SHZDZX0100)、中央高校基本科研業務費以及中國博士后科學基金(2020TQ0227、2021M702471)的資助和支持。
詢價列表 ( 件產品)
哦! 它是空的。