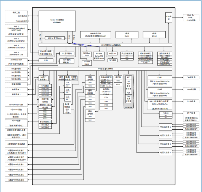
HK32AUTO39A-3A 使用 ARM? Cortex?-M3 內核,最高工作頻率為 120 MHz,支持一級 1 Kbyte 指令 Cache 緩存。HK32AUTO39A-3A 內置了航順自主研發的協處理器,可實現 ARM? Cortex?-M4 內核支持的算 術指令中的絕大部分,包括 32 位單精度浮點運算;此外,協處理器支持多種自定義的 32 位及 64 位算術運算。
HK32AUTO39A-3A 內置了大容量存儲器:527 Kbyte Flash(最高)、64Kbyte SRAM、32Kbyte 緊耦合 SRAM 和 1Kbyte Cache。此外,通過 FSMC 模塊可外掛最多 1 GB 容量的外部靜態存儲器,其中 256 Mbyte 的空 間可以存放指令,并可用于片內 1 Kbyte 指令 Cache 緩存。通過 QSPI 模塊外掛 256 Mbyte 容量的 NOR Flash 存儲器,可存放指令,并且可用于片內 1 Kbyte 指令 Cache 緩存。
HK32AUTO39A-3A 內置了 AES、HASH 和 TRNG 真隨機數發生器,用于數據加解密及數字簽名等應用; 內置的 CRC 模塊支持數據完整性的檢查。
HK32AUTO39A-3A 通過內置的數字照相機接口(DCMI)、4 路 TFT 接口和 2 個 DMA 模塊(共 12 路 DMA 通道)可實現數字圖像視頻從捕獲、運算處理到顯示的單芯片解決方案。
HK32AUTO39A-3A 內置了串行音頻接口 SAI,支持當前大多數的音頻接口協議。
HK32AUTO39A-3A 內置最多 2 個高級 16 位定時器(共 8 路 PWM 輸出,其中 6 路帶死區互補輸出), 4 個通用 16 位定時器(共 16 路 PWM 輸出),2 個基本 16 位定時器。2 個高級定時器與內置的 4 路電壓 比較器(COMP)片內互連,可為客戶節省電機方案中板級電壓比較器及相關電路。
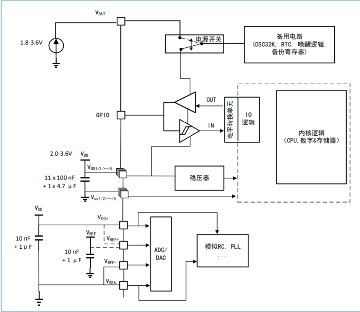
HK32AUTO39A-3A 提供獨立的 VBAT電池電源域。當 VDD 主電源掉電時,RTC 模塊可在 VBAT 電源供電下 繼續工作。
HK32AUTO39A-3A 內置了豐富的模擬電路:3 個 12 位 ADC(共 25 路模擬信號輸入通道,其中 2 路弱 驅動信號輸入通道和 1 路 5 V 高壓信號輸入通道)、2 個 12 位 DAC、1 個溫度傳感器、1 個 0.8 V 內部參 考電壓源、1 個低電壓檢測器(LVD)、1 個上/下電復位(POR/PDR)電路和 1 個 VBAT 電源電阻分壓器(分 壓器輸出在片內與 ADC 相連)。
HK32AUTO39A-3A 支持豐富的功耗模式;在最低功耗模式下,芯片的典型漏電電流小于 100 nA。 HK32AUTO39A-3A 系列產品均包括 48 腳、64 腳和 100 腳封裝形式;根據不同的封裝形式,器件的外 設配置有所不同。
HK32AUTO39A-3A 擁有豐富的外設配置,適合應用于汽車電子。
特性
ARM? Cortex? -M3 Core
最高時鐘頻率:120 MHz
?24 位 System Tick 計時器
? 工作電壓范圍
? 雙電源域:主電源 VDD為 2.0 V ~ 3.6 V、備份電源 VBAT 為 1.8 V ~ 3.6 V。
? 當主電源掉電時,RTC 模塊可繼續工作在 VBAT 電源下。
? 當主電源掉電時,VBAT 電源為 86 Byte 備份寄存器持續供電。
? VDD 典型工作電流
? 運行(Run)模式動態功耗:19.34 mA@120MHz@3.3V
? 睡眠(Sleep)模式靜態功耗:5.65 mA@120MHz@3.3V(喚醒時間:1 個機器時鐘周期)
? 停機(Stop)模式靜態功耗:
- LDO 全速工作:303 μA@3.3V
- LDO 低功耗:89.47 μA@3.3V(喚醒時間:10μs)
? 待機(Standby)模式靜態功耗:3.36 μA@3.3V(喚醒時間:150μs)
? 關機(Shutdown)靜態功耗:0.09μA @3.3V(喚醒時間:200μs)
? VBAT 典型工作電流(VDD掉電)
? VBAT RTC 模式功耗:2.67 μA @3.3V
? VBAT 模式功耗:2.19 μA @3.3V(RTC 關閉,備份寄存器保持)
? 算術運算協處理器(COALU)
? 實現 ARM? Cortex? -M4 內核支持的絕大部分算術指令。
? 32 位單精度浮點運算
? 支持多種自定義的 32 位及 64 位算術運算。
DMA 控制器
? 2 個獨立 DMA 控制器:DMA1 和 DMA2
? DMA1 提供 7 路通道
? DMA2 提供 5 路通道
? 支持 Timer、ADC、SPI、I2C、USART 等多種外設觸發。
存儲器
? 527 Kbyte 的 Flash 存儲器,包括主區 Flash 512 Kbyte,Information 空間 15 Kbyte。當 CPU 主 頻不高于 24 MHz 時,支持 0 等待總線周期,具有代碼安全保護功能,可分別設置讀保護和 寫保護。
? 1 Kbyte CPU 指令 Cache 緩存
? 具有 64Kbyte SRAM 和 32Kbyte CCM SRAM ? FSMC 模塊可外掛 1 GB NOR/PSRAM/NAND/PC Card 存儲器(其中,256 Mbyte 的空間可以存 放指令,可用于片內 Cache 緩存)。
? QSPI 模塊可外掛 256 Mbyte NOR Flash 存儲器(可存放指令,用于片內 Cache 緩存)。
? 內置指令加解密功能,放在片內存儲器和外掛存儲器的指令可實現千芯千面的密文存儲。
? 時鐘
? 外部 HSE 時鐘:支持 4 ~ 32 MHz 晶振
? 外部 LSE 時鐘:32.768 kHz 晶振
? 內部 HSI 時鐘:56 MHz/28MHz/8 MHz
? 內部 LSI 時鐘:40 kHz
? PLL 輸出時鐘:120MHz(最大值)
復位
? 外部管腳復位
? 電源復位
? 軟件復位
? 看門狗(IWDG 和 WWDG)定時器復位
? 低功耗管理復位
? 安全加密
? TRNG 真隨機數發生器
? 128/192/256 位密鑰長度可配的 AES
? HASH(SHA-256)
? CRC32
? 數據通訊接口
? 6 路 USART
? 3 路 SPI(均支持 I2S 協議)
? 2 路 I2C
? 1 路 SDIO
? 2 路 CAN 2.0 A/B
? 1 路全速(FS)USB
? 音視頻數據接口
? 1 個數字照相機接口(DCMI)
? 4 路 TFT 接口
? 1 個串行音頻接口(SAI),包括 2 個獨立的音頻協議處理模塊
? 定時器及 PWM 發生器
? 高級定時器:TIM1/TIM8(6 路帶死區互補 PWM 輸出)
? 通用定時器:TIM2/TIM3/TIM4/TIM5(16 位定時器)
? 基本定時器:TIM6/TIM7(支持 CPU 中斷、DMA 請求和 DAC 轉換觸發)
? 可編程電壓檢測(PVD)
? 8 級檢測電壓門限可調
? 上升沿和下降沿檢測可配置
? 片內模擬外設
? 3 個 12 位 1 MSPS ADC(共 25 路模擬信號輸入通道;其中 2 路弱驅動信號輸入通道和 1 路 5 V 高壓信號輸入通道);支持雙 ADC 模式,采樣率最高 2 MSPS。
? 2 個 12 位 DAC
? 1 個溫度傳感器
? 1 個 0.8 V 內部參考電壓源
? 1 個 VBAT 電源電阻分壓器(分壓器輸出在片內與 ADC 相連,實現 VBAT電源電壓監控)
? 4 路 COMP 電壓比較器(與片內 2 個高級 PWM 定時器互連,可為用戶節省電機方案中板 級 COMP 電壓比較器及相關電路)
ID 標識
? 每顆 HK32AUTO39A-3A 芯片提供一個唯一的 96 位 ID 標識
? 調試及跟蹤接口
? SW-DP 兩線調試端口
? JTAG 五線調試端口
? ARM DWT、FPB、ITM、TPIU 調試追蹤模塊
? 單線異步跟蹤數據輸出接口(TRACESWO)
? 四線同步跟蹤數據輸出接口(TRACEDO[3:0],TRACECKO)
? 自定義 DBGMCU 調試控制器(低功耗模式仿真控制、調試外設時鐘控制、調試及跟蹤接口 分配)。
? 通用輸入輸出端口(GPIO)
? 64 腳 MCU 提供 51 個 GPIO 引腳,100 腳 MCU 提供 80 個 GPIO 引腳
? 所有 GPIO 引腳可配置為外部中斷輸入
? 內置可開關的上、下拉電阻 ? 支持開漏(Open-Drain)輸出
? 支持施密特(Schmitt)遲滯輸入
? 輸出驅動能力超高、高、中、低四檔可選
? 提供最高 40 mA 驅動電流 ? RTC 時鐘計數器,配合軟件記錄年月日時分秒
? 可靠性
? 通過 HBM3000V/CDM500V/MM200V/LU200mA 等級測試
? 工作溫度范圍
? 工作溫度為-40°C ~ 105°C: - HK32AUTO39A-3ACET7
? 工作溫度為-40°C ~ 125°C: - HK32AUTO39A-3ACET3 - HK32AUTO39A-3ARET3 - HK32AUTO39A-3AVET3
引腳

電源供電電路圖

方框圖

詢價列表 ( 件產品)
哦! 它是空的。